-
[ Android ] CustomView 필요성 및 구현 방법 (Kotlin)Android & Kotlin 2022. 3. 4. 15:14
1. CustomView의 필요성
- 기존의 View로는 구현할 수 없은 View
- 잠금해제 화면 : 터치를 받고 드레그를 인식해서 UI 에 나타내는 VIew
- 더 정밀한 제어가 필요한 경우
- 버튼과 일정 거리 이상 가까워지면 반응한단거나 하는 독특한 기능이 필요한 경우
- 특정 View lifecycle 에 따른 여러 뷰의 조작이 필요한 경우
- 여러 화면에서 사용하는 경우 재활용 가능
- 설정화면에서 설명과 토글 버튼 등등이 하나의 세트로 여러번 사용될 때 재활용할 수 있음
- custom view 적용시 수정 상황에 대해서 일괄적인 수정이 가능함
CustomView 는 생각보다 복잡하고 손이 많이 가지만 한번 익혀놓으면 재활용성이 뛰어나 많은 도움이 되는 것 같습니다.
( 그러나 위와 같은 필요성이 없는 경우엔 구현에 손이 많이 가기에 굳이 CustomView 를 사용하지 않는 것이 좋다. )
2. 구현 방법
아래 코드들은 데이터바인딩이 적용되어 있습니다.
2-1. CustomView 의 레이아웃을 만듭니다.
custom_round_buttom.xml ( res / layout 폴더)
<?xml version="1.0" encoding="utf-8"?> <layout xmlns:android="http://schemas.android.com/apk/res/android" xmlns:app="http://schemas.android.com/apk/res-auto"> <data> </data> <LinearLayout android:id="@+id/ll_custom_button_container" android:layout_width="90dp" android:layout_height="40dp" android:background="@drawable/custom_button_background" android:gravity="center" android:orientation="horizontal" android:padding="10dp"> <ImageView android:id="@+id/iv_custom_button_icon" android:layout_width="32dp" android:layout_height="32dp" android:layout_gravity="center_vertical" app:tint="@color/black" /> <TextView android:layout_marginLeft="5dp" android:id="@+id/tv_custom_button_text" android:layout_width="wrap_content" android:layout_height="wrap_content" android:gravity="center" /> </LinearLayout> </layout>2-2. 속성을 추가합니다.
attrs.xml 에 필요한 속성을 추가하거나 파일이 없다면 추가해주세요
추후 button 의 속성을 부여할 때 쓰입니다.
속성에 값에 대한 분리를 통해 커스텀 뷰의 재사용성을 한층 더 증가 시킬 수 있습니다.
attrs.xml ( res / value폴더)
- CustomRoundButton 으로 명시된 이름을 통해 코드(.kt)에서 아래 속성들을 접근하게 됩니다.
- 아래 속성들을 정의함으로써 (.kt) 파일에서 기본값을 부여할 수 있게 됩니다.
<?xml version="1.0" encoding="utf-8"?> <resources> <declare-styleable name="CustomRoundButton"> <attr name="bgColor" format="reference|integer" /> <attr name="imgSrc" format="reference|integer" /> <attr name="imgColor" format="reference|integer" /> <attr name="text" format="reference|string" /> <attr name="textColor" format="reference|integer" /> </declare-styleable> </resources>2-3. (옵션) CustomView 배경 만들기
특별한 배경을 한번에 적용하고 싶다면 drawble 을 만들어서 적용하는 것 이 편합니다.
custom_button_background.xml (res/drawable)
<?xml version="1.0" encoding="utf-8"?> <shape xmlns:android="http://schemas.android.com/apk/res/android" android:padding="10dp" android:shape="rectangle"> <solid android:color="#ffffff" /> <corners android:bottomLeftRadius="100dp" android:bottomRightRadius="100dp" android:topLeftRadius="100dp" android:topRightRadius="100dp" /> </shape>
제작한 배경화면 2-4. CustomView 코드 작성하기
- View 또는 상황에 적합 한 ViewGroup 을 상속받습니다.
- 이때 Context 와 AttributeSet 을 필수 생성자로 받습니다.
- AttributeSet 에 대한 생성자를 구현하지 않으면 LayoutXML 로부터 인스턴스를 만들 수 없다.
- 동적으로 코드로 CustomView 를 추가할때에는 Context 생성자만으로 가능한다.

LayoutXML 을 통해 추가하는 방식 CustomRoundButton.kt
class CustomRoundButton : LinearLayout { lateinit var binding: CustomRoundButtonBinding constructor(context: Context?) : super(context) { init(context) } constructor(context: Context?, attrs: AttributeSet?) : super(context, attrs) { init(context) getAttrs(attrs) } constructor(context: Context?, attrs: AttributeSet?, defStyleAttr: Int) : super( context, attrs, defStyleAttr ) { init(context) getAttrs(attrs, defStyleAttr) } private fun init(context: Context?) { binding = DataBindingUtil.inflate( LayoutInflater.from(context), R.layout.custom_round_button, this, false ) addView(binding.root) } private fun getAttrs(attrs: AttributeSet?) { // attrs 를 참조함 val typedArray = context.obtainStyledAttributes(attrs, R.styleable.CustomRoundButton) setTypeArray(typedArray) } private fun getAttrs(attrs: AttributeSet?, defStyle: Int) { val typedArray = context.obtainStyledAttributes(attrs, R.styleable.CustomRoundButton, defStyle, 0) setTypeArray(typedArray) } //디폴트 설정 private fun setTypeArray(typedArray: TypedArray) { val backgroundLayout = typedArray.getResourceId(R.styleable.CustomRoundButton_bgDrawable, R.drawable.custom_button_background) binding.llCustomButtonContainer.setBackgroundResource(backgroundLayout) val imgResId = typedArray.getResourceId(R.styleable.CustomRoundButton_imgColor,R.drawable.ic_baseline_menu_24) binding.ivCustomButtonIcon.setBackgroundResource(imgResId) val textColor = typedArray.getColor(R.styleable.CustomRoundButton_textColor,0) binding.tvCustomButtonText.setTextColor(textColor) val text = typedArray.getText(R.styleable.CustomRoundButton_text) binding.tvCustomButtonText.text = text typedArray.recycle() } }3. Custom View 디버깅 및 주의사항
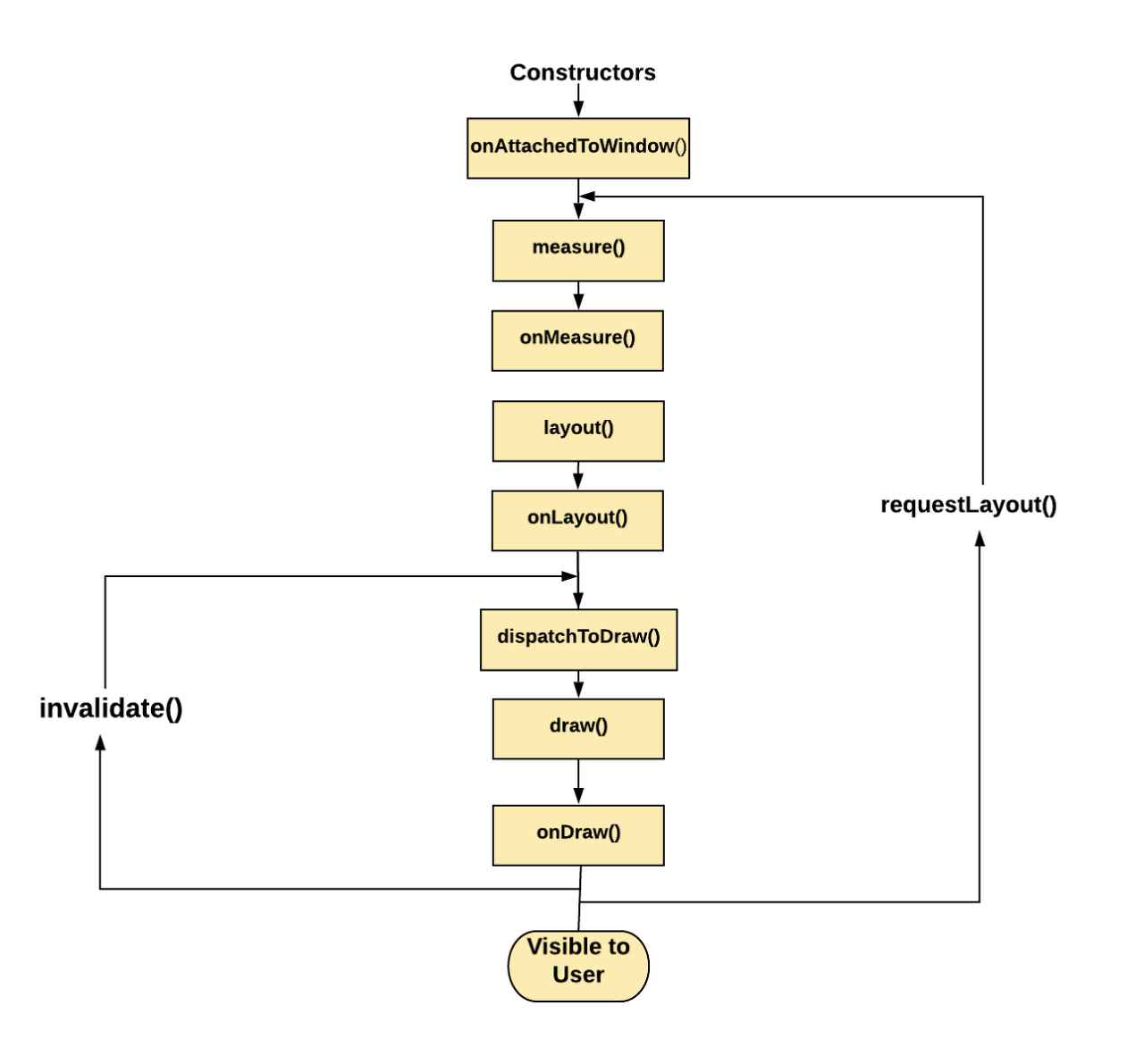
custom view 를 사용하기 위해서는 아래 View 생명주기를 잘 이해하고 활용할 필요가 있습니다.
아래와 같은 순서로 View 는 사용자에게 보여지게 됩니다..
본인도 처음 customView를 사용할 때 view 의 생명주기에 대한 이해 부족으로 아래와 같은 실수를 한적이있습니다.
https://easycodediary.tistory.com/103?category=891906
[ Android ] customView의 onDraw 함수 디버깅 기록
1. 문제 상황 CumtomView 특정 점이 터치가 되면 리스너로 View(MVP 모델의 ) 전달하고 해당 위치 데이터를 이용해 Presenter 를 거쳐 Model을 업데이트 한 뒤 다시 model 의 바뀐 내용대로 포문을 돌면서 커
easycodediary.tistory.com
onDraw 부분을 오버라이딩해서 canvas를 이용해 다양한 이미지를 연출 할 수 있습니다.
이때 중요한 것은 onDraw 내에서 객체를 생성하는등 그리기에 필요한 이외의 활동은 자제하는 것이 좋습니다.
이유는 아래 공식문서에 명시되어 있습니다.
또 onTouchEvent 등 과 같이 View 에서 제공하는 여러 이벤트 관련 함수들을 오버라이딩하여 다양한 기능을 구현할 수 있습니다.

https://developer.android.com/training/custom-views/custom-drawing?hl=ko
맞춤 그리기 | Android 개발자 | Android Developers
맞춤 뷰에서 가장 중요한 부분은 디자인입니다. 맞춤 그리기는 애플리케이션의 필요에 따라 쉽거나 복잡할 수 있습니다. 이 과정에서는 가장 일반적인 작업 몇 가지에 관해 설명합니다. 맞춤 뷰
developer.android.com
'Android & Kotlin' 카테고리의 다른 글
[Android] Background Task1 : WorkManager 개념 및 예제 (0) 2022.06.07 [ Android ] 이미지 라이브러리 분석 : Glide (0) 2022.05.04 [ Android ] customView의 onDraw 함수 디버깅 기록 (0) 2022.03.04 [ Android ] startActivityForResult deprecated 이유와 대안( Activity Result API) (0) 2022.02.15 [ 코틀린 ] 코루틴2 : Coroutine 사용하기 - 기초 (0) 2022.02.02 - 기존의 View로는 구현할 수 없은 View